Cell Metab:肠菌来源的D-乳酸与肥胖小鼠血糖和脂肪肝密切相关

文章导读
肥胖是导致2型糖尿病(T2D)和代谢功能障碍相关脂肪肝病(MAFLD)的最强风险因素。肠道菌群紊乱与肥胖、T2D及MAFLD密切相关,肠道菌群通过代谢产物调控宿主能量平衡和肝脏代谢,然而,其影响糖异生和脂质合成的具体分子机制尚未明确。传统观点认为哺乳动物缺乏D-乳酸脱氢酶(D-LDHs),导致D-乳酸代谢受限。然而研究表明,人类和小鼠均存在D-LDHs,且D-乳酸可以在哺乳动物体内代谢,但是其代谢作用尚未清楚。
2025年7月29日,McMaster University(麦克马斯特大学)Jonathan D. Schertzer团队在《Cell metabolism》发表论文“Gut substrate trap of D-lactate from microbiota improves blood glucose and fatty liver disease in obese mice”,该研究整合微生物组学和代谢组学(代谢流技术)揭示肠道菌群来源的D-乳酸不仅能够参与宿主葡萄糖和脂质代谢,还能通过D-乳酸捕获剂改善肥胖期间的代谢性疾病。
研究思路

研究内容及结果
1. 肥胖小鼠和肥胖人群的D-乳酸水平较高
本研究通过ob/ob遗传性肥胖小鼠模型发现,相较于野生型对照,10周和20周龄ob/ob雄性小鼠门静脉血及全身血清中D-乳酸水平显著升高,而L-乳酸无差异;肥胖人群血浆D-乳酸也升高。ob/ob小鼠盲肠及粪便D-乳酸显著增加,且抗生素处理可使其降至野生型水平,并同步降低血清D-乳酸及血糖,表明肥胖时血液D-乳酸升高主要源于肠道微生物代谢产物。

图1. ob/ob小鼠不同周龄、肥胖人群的D/L-乳酸水平,以及抗生素处理后ob/ob小鼠血清、粪便和盲肠的D/L-乳酸水平
2. D-乳酸比 L-乳酸更强效促进肝糖脂合成和血糖升高
与L-乳酸相比,D-乳酸可显著促进肥胖小鼠肝脏糖原和甘油三酯积累,且在肥胖高脂饮食(HFD)小鼠模型中口服D-乳酸比L-乳酸更显著升高血糖。该效应在瘦型无菌小鼠中消失,表明D-乳酸在HFD小鼠中能够促进肝糖原和甘油三酯的合成。
3. D-乳酸参与全身代谢,并有助于肝细胞中的TCA循环、糖异生和脂肪生成
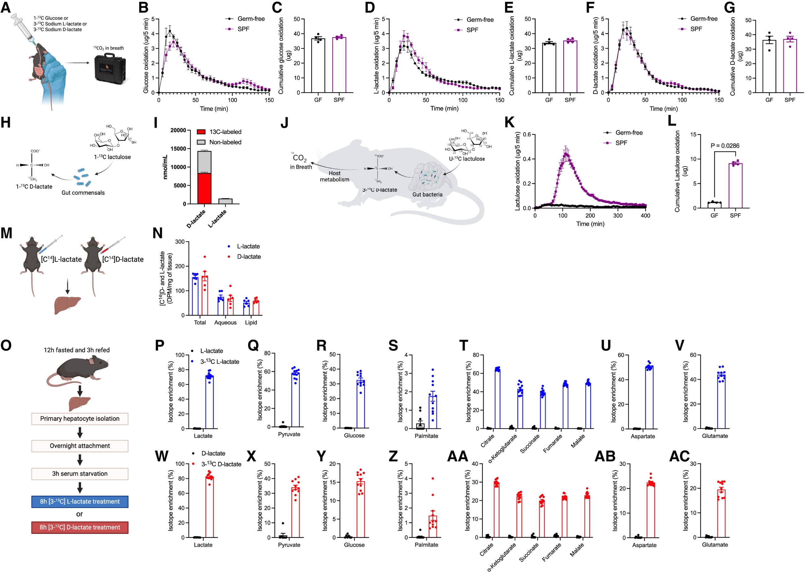
通过[U-13C]-葡萄糖标记示踪,发现无菌(GF)小鼠与无病原体(SPF)小鼠对口服葡萄糖、L/D-乳酸的氧化速率相当。培养基添加的[1-13C]-乳果糖可被肠道菌群(德氏乳杆菌)特异性转化为13C-D-乳酸(转化率≈60%)进一步通过给GF小鼠和SPF小鼠口服[U-13C]-乳果糖证实,SPF小鼠肠道菌群能够将乳果糖代谢为D-乳酸,而GF小鼠无此代谢能力。为探究肝脏对乳酸的摄取能力,向小鼠注射[U-14C]-L-乳酸和[U-14C]-D-乳酸,结果显示两者在总肝提取物、水相及脂质中的摄取量无显著差异。原代肝细胞实验进一步表明,[3-13C]-L-乳酸和[3-13C]-D-乳酸均可被肝细胞摄取,其碳标记富集于多种代谢物,丙酮酸、葡萄糖TCA循环中间产物、天冬氨酸、棕榈酸以及谷氨酰胺,结果证实D-乳酸与L-乳酸均能通过肝细胞的TCA循环、糖异生及脂肪生成途径代谢,但L-乳酸的代谢通量更高。综上,D-乳酸和L-乳酸均可被肝脏吸收并参与核心代谢途径,其代谢差异主要体现在通量水平而非途径特异性。

图2. D-乳酸的代谢途径。主要包括呼气中13C在CO2中的含量;肠道共生菌对13C-乳果糖代谢为D-乳酸的转化率;14C-L-乳酸和14C-D-乳酸标记肝脏摄取乳酸的情况以及原代肝细胞中13C标记乳酸参与的代谢产物同位素富集情况。
4. 微生物来源D-乳酸会增加宿主血糖水平
经微生物群定殖的SPF小鼠较GF鼠血液D-乳酸显著升高。GF小鼠分别定植高产(Lactobacillus intestinalis ASF360)与低产D-乳酸菌株(Lactobacillus reuteri I49)后,前者在2-7周内血清D-乳酸水平持续升高,并导致空腹及随机血糖显著升高,该效应需约2周潜伏期,而两组L-乳酸水平无差异。宿主血液中的D-乳酸主要来源于微生物代谢,其会影响宿主血糖水平。
5. D-乳酸捕获聚合物可改善肥胖相关高血糖、MAFLD/MASH肝脏炎症和纤维化
本研究开发了聚L-乳酸(PL)聚合物作为肠道D-乳酸捕获剂。口服PL24/PL65可剂量依赖性增加粪便D-乳酸排泄,降低肥胖小鼠血清D-乳酸、空腹血糖及胰岛素抵抗(HOMA-IR),且不影响L-乳酸水平或体重。在代谢相关脂肪性肝炎(MASH)小鼠模型中,含20% PL65的饮食能够显著改善肝脏炎症和纤维化。

图3 不同的肠道微生物D-乳酸捕获聚合物对小鼠血糖水平的变化、粪便D-乳酸排泄情况、肝脏甘油三酯含量变化结果。
文章结论
本研究通过代谢流技术及微生物组学研究,揭示了肠道微生物来源的D-乳酸在宿主中的代谢途径及在肥胖相关代谢疾病中的作用机制,结果D-乳酸相较于L-乳酸能更显著地促进肝脏糖原和甘油三酯合成,并提高肥胖小鼠的血糖水平,通过口服D-乳酸捕获剂PL65,可改善肥胖相关高血糖、MAFLD/MASH肝脏炎症和纤维化,为防治肥胖相关代谢疾病提供了新的治疗方向和策略。

文献链接:https://doi.org/10.1016/j.cmet.2025.07.001
